WEKA Operator day-2 operations
Manage hardware, scale clusters, and optimize resources to ensure system stability and performance.
WEKA Operator day-2 operations maintain and optimize WEKA environments in Kubernetes clusters by focusing in these core areas:
- Observability and monitoring - Scraping and visualizing metrics with standard Kubernetes monitoring tools such as Prometheus and Grafana. 
 
- Hardware maintenance - Component replacement and node management 
- Hardware failure remediation 
 
- Cluster scaling - Resource allocation optimization 
- Controlled cluster expansion 
 
- Cluster maintenance - Configuration updates 
- Pod rotation 
- Token secret management 
 
- WekaContainer lifecycle management 
Administrators execute both planned maintenance and emergency responses while following standardized procedures to ensure high availability and minimize service disruption.
Observability and monitoring
Starting with version v1.7.0, the WEKA Operator exposes health and performance metrics for WEKA clusters, including throughput, CPU utilization, IOPS, and API requests. These metrics are available by default and can be collected and visualized using standard Kubernetes monitoring tools such as Prometheus and Grafana. No additional installation flags or custom Prometheus configurations are required.
Related topic
Monitor WEKA clusters in Kubernetes with Prometheus and Grafana
Hardware maintenance
Hardware maintenance operations ensure cluster reliability and performance through systematic component management and failure response procedures. These operations span from routine preventive maintenance to critical component replacements.
Key operations:
- Node management - Graceful and forced node reboots. 
- Node replacement and removal. 
- Complete rack decommissioning procedures. 
 
- Container operations - Container migration from failed nodes. 
- Container replacement on active nodes. 
- Container management on denylisted nodes. 
 
- Storage management - Drive replacement in converged setups. 
- Storage integrity verification. 
- Component failure recovery. 
 
Each procedure follows established protocols to maintain system stability and minimize service disruption during maintenance activities. The documented procedures enable administrators to execute both planned maintenance and emergency responses while preserving data integrity and system performance.
Before you begin
Before performing any hardware maintenance or replacement tasks, ensure you have:
- Administrative access to your Kubernetes cluster. 
- SSH access to the cluster nodes. 
- kubectlcommand-line tool installed and configured.
- Proper backup of any critical data on the affected components. 
- Required replacement hardware (if applicable). 
- Maintenance window scheduled (if required). 
Perform standard verification steps
This procedure describes the standard verification steps for checking WEKA cluster health. Multiple procedures in this documentation refer to these verification steps to confirm successful completion of their respective tasks.
Procedure
- Log in to the wekacontainer: 
kubectl exec -it <container-pod-name> -n weka-operator-system -- /bin/bash- Check the WEKA cluster status: 
weka status- Check cluster containers. 
weka cluster container- Check the WEKA filesystem status. 
weka fs- Verify the status of the WEKA cluster processes is UP. 
weka cluster process- Check all pods are up and running. 
kubectl get pods --all-namespaces -o wideForce reboot a machine
A force reboot may be necessary when a machine becomes unresponsive or encounters a critical error that cannot be resolved through standard troubleshooting. This task ensures the machine restarts and resumes normal operation.
Procedure
Phase 1: Perform standard verification steps.
Phase 2: and evict backend k8s nodes.
To cordon and evict a node, run the following commands. Replace <k8s_node_IP> with the target k8s node's IP address.
- Cordon the backend k8s node: 
kubectl cordon <k8s_node_ip>Example:
kubectl cordon 18.201.176.181
node/18.201.176.181 cordoned- Evict the running pods ensuring data is removed. For example, the backend k8s node: 
kubectl drain <k8s_node_ip> --delete-emptydir-data --ignore-daemonsets --force- Validate node status: 
kubectl get nodes- Verify pod statuses across namespaces: 
kubectl get pods --all-namespaces -o widePhase 3: Ensure the WEKA containers are marked as drained.
- List the cluster backend containers. Run the following command to display the current status of all WEKA containers in the k8s nodes: - weka cluster container
- Check the status of the WEKA containers. In the command output, locate the - STATUScolumn for the relevant containers. Verify that it displays- DRAINEDfor the host and backend container.
Phase 4: Force a reboot on all backend k8s nodes.
Use the reboot -f command to force a reboot on each backend k8s node.
Example:
sudo reboot -f
Rebooting.After running this command, the container restarts immediately. Repeat for all k8's nodes one by one in your environment.
Phase 5: Uncordon the backend k8s node and verify WEKA cluster status.
- Uncordon the backend k8s node: 
kubectl uncordon <k8s_node_ip>Example:
kubectl uncordon 18.201.176.181
node/18.201.176.181 uncordoned- Access the WEKA Operator in the backend k8s node: 
kubectl exec -it <weka_container_pod_name> -n weka-operator-system -- /bin/bash- Verify the weka drives status: 
weka cluster driveEnsure all the pods, weka containers and the cluster is in a healthy state (Fully Protected) and IO operations are running (STARTED). Monitor the redistribution progress and alerts.
Phase 6: Cordon and drain all client k8s nodes.
To cordon and drain a node, run the following commands. Replace <k8s_node_IP> with the target k8s node's IP address.
- Cordon the client k8s node to mark it as unschedulable: 
kubectl cordon <k8s_node_ip>Example:
kubectl cordon 3.252.130.226
node/3.252.130.226 cordoned- Evict the the workload. For example: Drain the client k8s node to evict running pods, ensuring data is removed: 
kubectl drain <k8s_node_ip> --delete-emptydir-data --ignore-daemonsets --force- Force reboot all client nodes. Example for one client k8s node: 
sudo reboot -f
Rebooting.- After the client k8s nodes are up, uncordon the client k8s node. Example for one client k8s node: 
kubectl uncordon <k8s_node_ip>Example:
kubectl uncordon 3.252.130.226
node/3.252.130.226 uncordoned- Verify that after uncordoning all client Kubernetes nodes: 
- All regular pods remain scheduled and running on those nodes. 
- All client containers within the cluster are joined and operational. 
- Only pods designated for data I/O operations are evicted. 
kubectl get pods --all-namespaces -o widePhase 7: Force a reboot on all client k8s nodes.
Use the reboot -f command to force a reboot on each client k8s node.
Example for one client k8s node:
sudo reboot -f
Rebooting.After running this command, the client node restarts immediately. Repeat for all client nodes in your environment.
Phase 8: Uncordon all client k8s nodes.
- Once the client k8s nodes are back online, uncordon them to restore their availability for scheduling workloads. Example command for uncordoning a single client k8s node: 
kubectl uncordon <k8s_node_ip>- Verify pod status across all k8s nodes to confirm that all pods are running as expected: 
kubectl get pods --all-namespaces -o wide- Validate WEKA cluster status to ensure all containers are operational: 
weka cluster containerSee examples in Perform standard verification steps.
Remove a rack or Kubernetes node
Removing a rack or Kubernetes (k8s) node is necessary when you need to decommission hardware, replace failed components, or reconfigure your cluster. This procedure guides you through safely removing nodes without disrupting your system operations.
Procedure
- Create failure domain labels for your nodes: - Label nodes with two machines per failure domain: - kubectl label nodes 18.201.172.13 34.240.124.21 weka.io/failure-domain=x1 kubectl label nodes 18.202.166.64 3.255.93.171 weka.io/failure-domain=x2 kubectl label nodes 18.203.137.243 34.254.151.249 weka.io/failure-domain=x3 kubectl label nodes 3.254.112.77 54.247.13.91 weka.io/failure-domain=x4 kubectl label nodes 34.245.203.245 63.35.225.98 weka.io/failure-domain=x5 kubectl label nodes 52.215.56.158 54.247.20.174 weka.io/failure-domain=x6- b. Label nodes with one machine per failure domain: - kubectl label nodes 3.255.150.131 weka.io/failure-domain=x7 kubectl label nodes 52.210.49.97 weka.io/failure-domain=x8
 
- Apply the NoSchedule taint to nodes in failure domains: - for node in 18.201.172.13 34.240.124.21 18.202.166.64 3.255.93.171 18.203.137.243 34.254.151.249 3.254.112.77 54.247.13.91 34.245.203.245 63.35.225.98 52.215.56.158 54.247.20.174 3.255.150.131 52.210.49.97; do kubectl taint nodes $node weka.io/dedicated=weka-backend:NoSchedule done
- Remove WEKA labels from the untainted node: - kubectl label nodes 54.78.16.52 weka.io/supports-clients- kubectl label nodes 54.78.16.52 weka.io/supports-backends-
- Configure the WekaCluster: - Create a configuration file named - cluster.yamlwith the following content:- failureDomainLabel: "weka.io/failure-domain"
- Apply the configuration: - kubectl apply -f cluster.yaml
 
- Verify failure domain configuration: - Check container distribution across failure domains using the WEKA cluster container. 
- Test failure domain behavior by draining nodes which have same FD : - kubectl drain 18.201.172.13 34.240.124.21 --ignore-daemonsets --delete-local-data
- Reboot the drained nodes: - ssh <node-ip> sudo reboot
- Monitor workload redistribution: Check that workloads are redistributed to other failure domains while nodes in one FD are down - kubectl get pods -o wide
 
Expected results
After completing this procedure:
- Your nodes are properly configured with failure domains. 
- Workloads are distributed according to the failure domain configuration. 
- The system is ready for node removal with minimal disruption. 
Troubleshooting
If workloads do not redistribute as expected after node drain:
- Check node labels and taints. 
- Verify the WekaCluster configuration. 
- Review the Kubernetes scheduler logs for any errors. 
Perform a graceful node reboot on client nodes
A graceful node reboot ensures minimal service disruption when you need to restart a node for maintenance, updates, or configuration changes. The procedure involves cordoning the node, draining workloads, performing the reboot, and then returning the node to service.
Procedure
- Cordon the Kubernetes node to prevent new workloads from being scheduled: 
kubectl cordon <node-ip>- Drain the node to safely evict all pods: 
kubectl drain <node-ip> --delete-emptydir-data --ignore-daemonsets --force- Verify the node status shows as - SchedulingDisabled:
kubectl get nodes- Reboot the target node: 
sudo reboot- Wait for the node to complete its reboot cycle and return to a - Readystate:
kubectl get nodes- Uncordon the node to allow new workloads to be scheduled: 
kubectl uncordon <node-ip>- Verify that pods are running correctly on the node: 
kubectl get pods --all-namespacesSee examples in Perform standard verification steps.
Expected results
After completing this procedure:
- The node has completed a clean reboot cycle. 
- All pods is rescheduled and running. 
- The node is available for new workload scheduling. 
Troubleshooting
If pods fail to start after the reboot:
- Check pod status and events using - kubectl describe pod <pod-name>.
- Review node conditions using - kubectl describe node <node-ip>.
- Examine system logs for any errors or warnings. 
Replace a drive in a converged setup
Drive replacement is necessary when hardware failures occur or system upgrades are required. Following this procedure ensures minimal system disruption while maintaining data integrity.
Before you begin
- Ensure a replacement drive ready for installation. 
- Identify the node and drive that needs replacement. 
- Ensure you have the necessary permissions to execute Kubernetes commands 
- Back up any critical data if necessary. 
Procedure
- List and record drive information: - List the available drives on the target node: - lsblk
- Identify the serial ID of the drives: - ls -l /dev/disk/by-id | grep nvme
- Record the current drive configuration: - weka cluster drive --verbose
- Save the serial ID of the drive being replaced for later use. 
 
- Remove node label: Remove the WEKA backend support label from the target node: 
kubectl label nodes <node-ip> weka.io/supports-backends-- Delete drive container: Delete the WEKA container object associated with the drive. Then, verify that the container pod enters a pending state and the drive is removed from the cluster. 
kubectl delete wekacontainer <drive-container-name> -n weka-operator-system- Sign the new drive: - Create a YAML configuration file for drive signing: - apiVersion: weka.weka.io/v1alpha1 kind: WekaManualOperation metadata: name: sign-specific-drives namespace: weka-operator-system spec: action: "sign-drives" image: quay.io/weka.io/weka-in-container:4.4.2.144-k8s imagePullSecret: "quay-io-robot-secret" payload: signDrivesPayload: type: device-paths nodeSelector: weka.io/supports-backends: "true" devicePaths: - /dev/nvme2n1
- Apply the configuration: - kubectl apply -f sign_devicepath_drive.yaml
 
- Block the old drive: - Create a YAML configuration file for blocking the old drive: - apiVersion: weka.weka.io/v1alpha1 kind: WekaManualOperation metadata: name: block-drive namespace: weka-operator-system spec: action: "block-drives" image: quay.io/weka.io/weka-in-container:4.4.2.144-k8s imagePullSecret: "quay-io-robot-secret" payload: blockDrivesPayload: serialIDs: - "<old-drive-serial-id>" node: "<node-ip>"
- Apply the configuration: - kubectl apply -f blockdrive.yaml
 
- Restore node label: Re-add the WEKA backend support label to the node: 
kubectl label nodes <node-ip> weka.io/supports-backends=true- Verify the replacement: - Check the cluster drive status: - weka cluster drive --verbose
- Verify that: - The new drive appears in the cluster. 
- The drive status is ACTIVE. 
- The serial ID matches the replacement drive. 
 
 
Troubleshooting
- If the container pod remains in a pending state, check the pod events and logs. 
- If drive signing fails, verify the device path and node selector. 
- If the old drive remains visible, ensure the block operation completed successfully. 
Replace a Kubernetes node
This procedure enables systematic node replacement while maintaining cluster functionality and minimizing service interruption, addressing performance issues, hardware failures, or routine maintenance needs.
Prerequisites
- Identification of the node to be replaced. 
- A new node prepared for integration into the cluster. 
Procedure
- Remove node deployment label: Remove the existing label used to deploy the cluster from the node: 
kubectl label nodes <old-node-ip> weka.io/supports-backends-- List existing WEKA containers to identify containers on the node: 
kubectl get wekacontainers --all-namespaces -o wide- Delete the compute and drive containers specific to the node: 
kubectl delete wekacontainer <compute-container-name> -n weka-operator-system
kubectl delete wekacontainer <drive-container-name> -n weka-operator-system- Verify container deletion: - Verify containers are in - PodNotRunningstatus.
- Confirm no containers are running on the old node. - Look for: - STATUScolumn showing- PodNotRunning.
- No containers associated with the old node. 
 
 
kubectl get wekacontainers --all-namespaces -o wide- Add backend label to new node: Label the new node to support backends: 
kubectl label nodes <new-node-ip> weka.io/supports-backends=true- Sign drives on new node: - Create a WekaManualOperation configuration to sign drives: - apiVersion: weka.weka.io/v1alpha1 kind: WekaManualOperation metadata: name: sign-specific-drives namespace: weka-operator-system spec: action: "sign-drives" image: quay.io/weka.io/weka-in-container:4.4.2.144-k8s imagePullSecret: "quay-io-robot-secret" payload: signDrivesPayload: type: device-paths nodeSelector: weka.io/supports-backends: "true" devicePaths: - /dev/nvme0n1 - /dev/nvme1n1
- Apply the configuration: - kubectl apply -f sign_devicepath_drive.yaml
 
- Verification steps: - Verify WEKA containers are rescheduled. 
- Check that new containers are running on the new node's IP. 
- Validate cluster status using WEKA CLI. 
 - For details, see WEKA Operator day-2 operations. 
Troubleshooting
If containers fail to reschedule, check:
- Node labels 
- Drive signing process 
- Cluster resource availability 
- Network connectivity 
Remove WEKA container from a failed node
Removing a WEKA container from a failed node is necessary to maintain cluster health and prevent any negative impact on system performance. This procedure ensures that the container is removed safely and the cluster remains operational.
Procedure: Remove WEKA container from an active node
To remove a WEKA container when the node is responsive, run the following:
kubectl delete wekacontainer <container-name> -n weka-operator-systemProcedure: Remove WEKA container from a failed node (unresponsive)
- Apply the configuration: - kubectl delete wekacontainer <container-name> -n weka-operator-system
- If the resign drives operation fails with the error "container node is not ready, cannot perform resign drives operation", set the skip flag: - kubectl patch WekaContainer <container-name> -n weka-operator-system \ --type='merge' \ -p='{"status":{"skipDrivesForceResign": true}}' \ --subresource=status
- Wait for the pod to enter the - Terminatingstate.
Resign drives manually
If you need to manually resign specific drives, create and apply the following YAML configuration:
apiVersion: weka.weka.io/v1alpha1
kind: WekaManualOperation
metadata:
  name: sign-specific-drives-paths
  namespace: weka-operator-system
spec:
  action: "force-resign-drives"
  image: quay.io/weka.io/weka-in-container:4.3.5.105-dist-drivers.5
  imagePullSecret: "quay-io-robot-secret"
  payload:
    forceResignDrivesPayload:
      nodeName: "<node-name>"
      deviceSerials:
        - <device-serial>
      # Alternative: use devicePaths instead of deviceSerials
      # devicePaths:
      #   - /dev/nmve1Verification
You can verify the removal process by checking the WEKA container conditions. A successful removal shows the following conditions in order:
- ContainerDrivesDeactivated 
- ContainerDeactivated 
- ContainerDrivesRemoved 
- ContainerRemoved 
- ContainerDrivesResigned 
Replace a container on an active node
Replacing a container on an active node allows for system upgrades or failure recovery without shutting down services. This procedure ensures that the replacement is performed smoothly, keeping the cluster operational while the container is swapped out.
Procedure
Phase 1: Delete the existing container
- Identify the container to be replaced: - kubectl get pods -n weka-operator-system
- Delete the selected container: - kubectl delete pod <container-name> -n weka-operator-system
Phase 2: Monitor deactivation process
- Verify that the container and its drives are being deactivated: - weka cluster container- Expected status: The container shows DRAINED (DOWN) under the STATUS column. 
- Check the process status: - weka cluster process- Expected status: The processes associated with the container show DOWN status. 
- For drive containers, verify drive status: - weka cluster drive- Look for: - Drive status changes from ACTIVE to FAILED for the affected container. 
- All other drives remain ACTIVE. 
 
Phase 3: Monitor container recreation
- Watch for the new container creation: - kubectl get pods -o wide -n weka-operator-system -w
- Verify the new container's integration with the cluster: - weka cluster container- Expected result: A new container appears with UP status. 
- Verify the new container's running status: - kubectl get pods -n weka-operator-system- Expected status: Running. 
- Confirm the container's integration with the WEKA cluster: - weka cluster host- Expected status: UP. 
- For drive containers, verify drive activity: - weka cluster drive- Expected status: All drives display ACTIVE status. 
See examples in Perform standard verification steps.
Troubleshooting
If the container remains in erminating state:
- Check the container events: - kubectl describe pod <container-name> -n weka-operator-system
- Review the operator logs for error messages. 
- Verify resource availability for the new container. 
For failed container starts, check:
- Node resource availability 
- Network connectivity 
- Service status 
Replace a container on a denylisted node
Replacing a container on a denylisted node is necessary when the node is flagged as problematic and impacts cluster performance. This procedure ensures safe container replacement, restoring system stability.
Procedure
- Remove the backend label from the node that is hosting the WEKA container (for example, weka.io/supports-backends) to prevent it from being chosen for the new container 
kubectl label nodes <k8s-node-IP> weka.io/supports-backends-- Delete the pod containing the WEKA container. This action prompts the WEKA cluster to recreate the container, ensuring it is not placed on the labeled node. 
kubectl delete pod <pod-name> -n weka-operator-system- Monitor the container recreation and pod scheduling status. The container remains in a pending state due to the label being removed. 
kubectl get pods --all-namespaces -o wide
kubectl describe pod <pod-name> -n weka-operator-systemExpected results
- The container pod enters Pending state. 
- Pod scheduling fails with message: "nodes are available: x node(s) didn't match Pod's node affinity/selector". 
- The container is prevented from running on the denied node. 
Troubleshooting
If the pod schedules successfully on the denied node:
- Verify the backend support label was removed successfully. 
- Check node taints and tolerations. 
- Review pod scheduling policies and constraints. 
Cluster scaling
Adjusting the size of a WEKA cluster ensures optimal performance and cost efficiency. Expand to meet growing workloads or shrink to reduce resources as demand decreases.
Expand a cluster
Cluster expansion enhances system resources and storage capacity while maintaining cluster stability. This procedure describes how to expand a WEKA cluster by increasing the number of compute and drive containers.
Before you begin
Verify the following:
- Ensure sufficient resources are available. 
- Ensure valid Quay.io credentials for WEKA container images. 
- Ensure access to the WEKA operator namespace. 
- Check the number of available Kubernetes nodes using - kubectl get nodes.
- Ensure all existing WEKA containers are in Running state. 
- Confirm your cluster is healthy with - weka status.
Procedure
- Update the cluster configuration by increasing container value from previous value in your YAML file: 
spec:
  template: dynamic
  dynamicTemplate:
    computeContainers: 7  # Increase from previous value
    driveContainers: 7    # Increase from previous value
    computeCores: 1
    driveCores: 1
    numDrives: 1- Apply the updated configuration: 
kubectl apply -f cluster.yamlExpected results
- Total of 14 backend containers (7 compute + 7 drive). 
- All new containers show status as UP. 
- Weka status shows increased storage capacity. 
- Protection status remains Fully protected. 
Troubleshooting
- If containers remain in Pending state, verify available node capacity. 
- Check for sufficient resources across Kubernetes nodes. 
- Review WEKA operator logs for expansion-related issues. 
Considerations
- The number of containers cannot exceed available Kubernetes nodes. 
- Pending containers indicate resource constraints or node availability issues. 
- Each expansion requires sufficient system resources across the cluster. 
Expand an S3 cluster
Expanding an S3 cluster is necessary when additional storage or improved performance is required. Follow the steps below to expand the cluster while maintaining data availability and integrity.
Procedure
- Update cluster YAML: Increase the number of S3 containers in the cluster YAML file and re-deploy the configuration. Example YAML update: - spec: template: dynamic dynamicTemplate: computeContainers: 6 driveContainers: 6 computeCores: 1 driveCores: 1 numDrives: 1 s3Containers: 4 # Icrease from previous value- Apply the changes: - kubectl apply -f cluster.yaml
- Verify new pods: Confirm that additional S3 and Envoy pods are created and running. Use the following command to list all pods: 
kubectl get pods --all-namespacesEnsure two new S3 and Envoy pods appear in the output and are in the Running state.
- Validate expansion: Verify the S3 cluster has expanded to include the updated number of containers. Check the cluster status and ensure no errors are present. Use these commands for validation: 
kubectl describe wekacluster -n weka-operator-systemConfirm the updated configuration reflects four S3 containers and all components are operational.
Shrink a cluster
A WEKA cluster shrink operation reduces compute and drive containers to optimize resources and system footprint. Shrinking may free resources, lower costs, align capacity with demand, or decommission infrastructure. Perform carefully to ensure data integrity and service availability.
Before you begin
Verify the following:
- Cluster is in a healthy state before beginning. 
- The WEKA cluster is operational and with sufficient redundancy. 
- At least one hot spare configured for safe container removal. 
Procedure
- Modify the cluster configuration: 
spec:
  template: dynamic
  dynamicTemplate:
    computeContainers: 6    # Reduce from previous value
    driveContainers: 6      # Reduce from previous value
    computeCores: 1
    driveCores: 1
    numDrives: 1- Apply the updated configuration: 
kubectl apply -f cluster.yaml- Verify the desired state change: 
kubectl describe wekacluster <cluster-name> -n weka-operator-systemReplace <cluster-name> with your specific value.
- Remove specific containers: - Identify containers to remove 
- Delete the compute container: 
 - kubectl delete wekacontainer <compute-container-name> -n weka-operator-system- Delete the drive container: 
 - kubectl delete wekacontainer <drive-container-name> -n weka-operator-system
- Verify cluster stability: - Check container status. 
- Monitor cluster health. 
- Verify data protection status. 
 
Expected results
- Reduced number of active containers and related pod. 
- Cluster status shows Running. 
- All remaining containers running properly. 
- Data protection maintained. 
- No service disruption. 
Troubleshooting
- If cluster shows degraded status, verify hot spare availability. 
- Check operator logs for potential issues. 
- Ensure proper container termination. 
- Verify resource redistribution. 
Limitations
- Manual container removal required. 
- Must maintain minimum required containers for protection level. 
- Hot spare needed for safe removal. 
- Cannot remove containers below protection requirement. 
Related topics 
Expand and shrink cluster resources
Increase client cores
When system demands increase, you may need to add more processing power by increasing the number of client cores. This procedure shows how to increase client cores from 1 to 2 cores to improve system performance while maintaining stability.
Prerequisites
Sufficient hugepage memory (1500MiB per core).
Procedure
- Update the WekaClient object configuration in your client YAML file: 
coresNum: 2 #increase num of cores- Apply the updated client configuration: 
kubectl apply -f client.yaml- Verify the new client core is added: 
kubectl get wekaclient -n weka-operator-system
kubectl describe wekaclient <cluster-name> -n weka-operator-systemReplace <cluster-name> with your specific value.
- Delete all client container pods to trigger the reconfiguration: 
kubectl delete wekacontainer <client-name>-<ip-address> -n weka-operator-system --force --grace-period=0Replace <client-name> and <ip-address> with your specific values.
- Verify the client containers have restarted and rejoined the cluster: 
kubectl get pods --all-namespacesLook for pods with your client name prefix to confirm they are in Running state.
- Confirm the core increase in the WEKA cluster using the following commands : 
weka cluster container
weka cluster process
weka statusVerification
After completing these steps, verify that:
- All client pods are in Running state. 
- The CORES value shows 2 for client containers. 
- The clients have successfully rejoined the cluster. 
- The system status shows no errors using - weka status.
Troubleshooting
If clients fail to restart:
- Ensure sufficient hugepage memory is available. 
- Check pod events for specific error messages. 
- Verify the client configuration in the YAML file is correct. 
Increase backend cores
Increase the number of cores allocated to compute and drive containers to improve processing capacity for intensive workloads.
The following procedure exemplifies increase of the computeCores and driveCores from 1 to 2 cores.
Procedure
- Modify the cluster YAML configuration to update core allocation: 
template: dynamic
dynamicTemplate:
  computeContainers: 6
  driveContainers: 6
  computeCores: 2    # Increased from 1
  driveCores: 2      # Increased from 1
  numDrives: 1
  s3Containers: 2
  s3Cores: 1
  envoyCores: 1- Apply the updated configuration: 
kubectl apply -f <cluster-yaml-file>- Verify the changes are applied to the cluster configuration: 
kubectl get wekacluster cluster-dev -n weka-operator-system -o yamlTroubleshooting
If core values are not updated after applying changes:
- Verify the YAML syntax is correct. 
- Ensure the cluster configuration was successfully applied. 
- Check for any error messages in the cluster events: 
kubectl describe wekacluster cluster-dev -n weka-operator-systemCluster maintenance
Cluster maintenance ensures optimal performance, security, and reliability through regular updates. Key tasks include updating WekaCluster and WekaClient configurations, rotating pods to apply changes, and creating token secret for WekaClient.
Update WekaCluster configuration
This topic explains how to update WekaCluster configuration parameters to enhance cluster performance or resolve issues.
You can update the following WekaCluster parameters:
- AdditionalMemory (spec.AdditionalMemory) 
- Tolerations (spec.Tolerations) 
- RawTolerations (spec.RawTolerations) 
- DriversDistService (spec.DriversDistService) 
- ImagePullSecret (spec.ImagePullSecret) 
After completing each of the following procedures, all pods restart within a few minutes to apply the new configuration.
Procedure: Update AdditionalMemory
- Open your cluster.yaml file and update the additional memory values: - additionalMemory: compute: 100 s3: 200 drive: 300
- Apply the updated configuration: - kubectl apply -f cluster.yaml
- Delete the WekaContainer pods: - kubectl delete pod <wekacontainer-pod-name>
- Verify that the memory values have been updated to the new settings. 
Procedure: Update Tolerations
- Open your cluster.yaml file and update the toleration values: - tolerations: - simple-toleration - another-one rawTolerations: - key: "weka.io/dedicated" operator: "Equal" value: "weka-backend" effect: "NoSchedule"
- Apply the updated configuration: - kubectl apply -f cluster.yaml
- Delete all WekaContainer pods: - kubectl delete pod <wekacontainer-pod-name>
Procedure: Update DriversDistService
- Open your cluster.yaml file and update the DriversDistService value: - driversDistService: "https://weka-driver-dist.namespace.svc.cluster.local:60002"
- Apply the updated configuration: - kubectl apply -f cluster.yaml
- Delete the WEKA driver distribution pods: - kubectl delete pod <driver-dist-pod-name>
Procedure: Update ImagePullSecret
- Open your cluster.yaml file and update the ImagePullSecret value: - imagePullSecret: "your-new-secret-name"
- Apply the updated configuration: - kubectl apply -f cluster.yaml
- Delete all WekaContainer pods: - kubectl delete pod <wekacontainer-pod-name>
Troubleshooting
If pods do not restart automatically or the new configuration is not applied, verify:
- The syntax in your cluster.yaml file is correct. 
- You have the necessary permissions to modify the cluster configuration. 
- The cluster is in a healthy state. 
Update WekaClient configuration
This topic explains how to update WekaClient configuration parameters to ensure optimal client interactions with the cluster.
You can update the following WekaClient parameters:
- DriversDistService (spec.DriversDistService) 
- ImagePullSecret (spec.ImagePullSecret) 
- WekaSecretRef (spec.WekaSecretRef) 
- AdditionalMemory (spec.AdditionalMemory) 
- UpgradePolicy (spec.UpgradePolicy) 
- DriversLoaderImage (spec.DriversLoaderImage) 
- Port (spec.Port) 
- AgentPort (spec.AgentPort) 
- PortRange (spec.PortRange) 
- CoresNumber (spec.CoresNumber) 
- Tolerations (spec.Tolerations) 
- RawTolerations (spec.RawTolerations) 
After completing each of the following procedures, all pods restart within a few minutes to apply the new configuration.
Before you begin
Before updating any WekaClient configuration:
- Ensure you have access to the client.yaml configuration file or client CRD. 
- Verify you have the necessary permissions to modify client configurations. 
- Back up your current configuration. 
- Ensure the cluster is in a healthy state and accessible to clients. 
Procedure: Update DriversDistService
- Open your client.yaml file and update the DriversDistService value: - driversDistService: "https://weka-driver-dist.namespace.svc.cluster.local:60002"
- Apply the updated configuration: - kubectl apply -f client.yaml
- Delete the client pods: - kubectl delete pod <client-pod-name>
Procedure: Update ImagePullSecret
- Open your client.yaml file and update the ImagePullSecret value: - imagePullSecret: "your-new-secret-name"
- Apply the updated configuration: - kubectl apply -f client.yaml
- Delete the client pods: - kubectl delete pod <client-pod-name>
Procedure: Update Additional Memory
- Open your client.yaml file and update the additional memory values: - additionalMemory: 1000
- Apply the updated configuration: - kubectl apply -f client.yaml
- Delete the client pods: - kubectl delete pod <client-pod-name>
Procedure:Update Tolerations
- Open your client.yaml file and update the toleration values: - tolerations: - simple-toleration - another-one rawTolerations: - key: "weka.io/dedicated" operator: "Equal" value: "weka-client" effect: "NoSchedule"
- Apply the updated configuration: - kubectl apply -f client.yaml
- Delete the client pods: - kubectl delete pod <client-pod-name>
Procedure: Update WekaSecretRef
- Open your client.yaml file and update the WekaSecretRef value: - wekaSecretRef: "your-new-secret-ref"
- Apply the updated configuration: - kubectl apply -f client.yaml
- Delete the client pods: - kubectl delete pod <client-pod-name>
Procedure: Update Port Configuration
This procedure demonstrates how to migrate from specific port and agentPort configurations to a portRange configuration for Weka clients.
- Deploy the initial client configuration with specific ports: - spec: port: 45001 agentPort: 45000
- Apply the initial configuration: - kubectl apply -f client.yaml
- Verify the clients are running with the initial port configuration: - kubectl get pods --all-namespaces
- Update the client YAML by removing the port and agentPort specifications and adding portRange: - spec: portRange: basePort: 45000
- Apply the updated configuration: - kubectl apply -f client.yaml
- Delete the existing client container pods to trigger reconfiguration: - kubectl delete pod <client-container-pod-name> -n weka-operator-system --force --grace-period=0- Replace - <client-name>and- <ip-address>with your specific values.
- Verify that the pods have restarted and rejoined the cluster: - kubectl get pods --all-namespaces
Procedure: Update CoresNumber
- Open your client.yaml file and update the CoresNumber value: - coresNumber: <new-core-number>
- Apply the updated configuration: - kubectl apply -f client.yaml
- Delete the client pods: - kubectl delete pod <client-pod-name>
Troubleshooting
If pods do not restart automatically or the new configuration is not applied, verify:
- The syntax in your client.yaml file is correct. 
- You have the necessary permissions to modify the client configuration. 
- The cluster is in a healthy state and accessible to clients. 
- The specified ports are available and not blocked by network policies. 
Rotate all pods when applying changes
Rotating pods after updating cluster configuration ensures changes are properly applied across all containers.
Procedure
- Apply the updated cluster configuration: 
kubectl apply -f <cluster.yaml>- Delete all container pods and verify that all pods restart and reach the Running state within a few minutes. In the following commands replace the * with the actual container names. 
kubectl delete pod -n weka-operator-system cluster-dev-compute-*- Delete the drive pods: 
kubectl delete pod -n weka-operator-system cluster-dev-drive-*- Delete the S3 pods: 
kubectl delete pod -n weka-operator-system cluster-dev-s3-*- Delete the envoy pods: 
kubectl delete pod -n weka-operator-system cluster-dev-envoy-*Verification
- Monitor pod status until all pods return to Running state: 
kubectl get pods --all-namespaces -o wide- Verify the configuration changes are applied by checking pod resources: 
kubectl get pods -A -o=jsonpath="{range .items[*]}{.metadata.namespace}{' '}{.metadata.name}{':\n'}{'  Requests: '}{.spec.containers[*].resources.requests.memory}{'\n'}{'  Limits: '}{.spec.containers[*].resources.limits.memory}{'\n\n'}{end}"Expected results
- All pods return to Running state within a few minutes. 
- Resource configurations match the updated values in the cluster configuration. 
- No service disruption during the rotation process. 
Create token secret for WekaClient
WekaClient tokens used for cluster authentication have a limited lifespan and will eventually expire. This guide walks you through the process of generating a new token, encoding it properly, and creating the necessary Kubernetes secret to maintain WekaClient connectivity.
Prerequisites
- Access to a running WEKA cluster with backend servers 
- Kubernetes cluster with WEKA Operator deployed 
- kubectl access with appropriate permissions 
- Access to the - weka-operator-systemnamespace
Step 1: Generate a new join token and encode it
The join token must be generated from within one of the WEKA backend containers. Follow these steps to create a long-lived token:
- List the available pods in the weka-operator-system namespace: - kubectl get pods -n weka-operator-system
- Connect to a backend pod and generate the token: - kubectl exec -it -n weka-operator-system <POD_NAME> weka cluster join-token generate --access-token-timeout 52w- This command creates a token that remains valid for 52 weeks (one year). The system generates an output a JWT token similar to: - eyJhbGciOiJSUzI1NiIsIml0dCI6IkNMSUVOVCIsInR5cCI6IkpXVCJ9.eyJleHAiOjE3ODA1OTQ1NTIsImlhdCI6MTc0O ...truncated purposely... cRQZBPGSRJRWGwXAO1C_NMALdKxnABt6olHzW_gBiEQ42O30L3xF-ym3pDPrHhFQ
- Encode the token: The generated token must be base64-encoded before use in the Kubernetes secret: 
echo <TOKEN> | base64 -w 0 && echoSave the base64-encoded output for use in the secret configuration.
Step 2: Create the Kubernetes secret
Option A: Using YAML template
Create a YAML file with the following template, replacing the placeholder values:
apiVersion: v1
data:
  join-secret: <BASE64_ENCODED_TOKEN>
  org: <BASE64_VALUE>
  password: <BASE64_VALUE>
  username: <BASE64_VALUE>
kind: Secret
metadata:
  name: weka-client-cluster1
  namespace: <NAMESPACE>
type: OpaqueOption B: Copy from existing secret
To preserve existing credentials, export the current secret and modify only the token:
kubectl get secret -n weka-operator-system weka-client-cluster1 -o yaml > weka-client-cluster1_new.yamlEdit the file to update the join-secret field with your new base64-encoded token.
Step 3: Apply the secret
Deploy the new secret to your Kubernetes cluster:
kubectl apply -f <secret_yaml_file>.yamlVerify the secret creation:
kubectl get secret -n <namespace>Step 4: Update WekaClient configuration
Remove any existing client instances and ensure no pods are actively using WEKA storage on the target node.
Remove active workloads
- Identify pods using Weka on the target node: - kubectl get pods --field-selector spec.nodeName=<node-name>
- Stop workloads using Weka storage: - kubectl delete pod <pod-name>
Remove existing WekaClient
- List current WekaClient instances: - kubectl get wekaclient -n weka-operator-system
- Delete the existing client: - kubectl delete wekaclient -n weka-operator-system <client-name>
Deploy new WekaClient
Create a new WekaClient configuration that references your updated secret:
apiVersion: weka.weka.io/v1alpha1
kind: WekaClient
metadata:
  name: new-cluster1-clients
  namespace: default
spec:  image: quay.io/weka.io/weka-in-container:4.4.5.118-k8s.4  
  imagePullSecret: quay-io-robot-secret
  driversDistService: "https://drivers.weka.io" 
  nodeSelector:    weka.io/supports-clients: "true"
  wekaSecretRef: weka-client-cluster1  # Must match your secret name
  targetCluster:
    name: cluster1
    namespace: weka-operator-system
  portRange:
    basePort: 45000Apply the configuration:
kubectl apply -f new-weka-client.yamlStep 5: Verify client status
Monitor the new WekaClient deployment:
kubectl get wekaclientskubectl get podsThe new client should show a Running status. CSI pods may temporarily enter CrashLoopBackOff state while the client initializes, but will recover automatically once the client is ready.
Troubleshooting
CSI Pods in CrashLoopBackOff
If CSI pods remain in a failed state after the WekaClient is running, manually restart them:
kubectl delete pod -n csi-wekafs <csi-pod-name>Token validation
To verify your token is working correctly, check the WekaClient logs:
kubectl logs -n <namespace> <wekaclient-pod-name>Secret verification
Confirm your secret contains the correct base64-encoded values:
kubectl get secret <secret-name> -n <namespace> -o yamlBest practices
- Token Lifetime: Generate tokens with appropriate expiration times based on your maintenance schedule 
- Secret Management: Store secrets in appropriate namespaces with proper RBAC controls 
- Documentation: Maintain records of token generation dates and expiration times 
- Monitoring: Implement alerts for token expiration to prevent service disruptions 
- Testing: Validate new tokens in non-production environments before deploying to production 
Security considerations
- Limit access to token generation commands to authorized personnel only 
- Use namespaces to isolate secrets from different environments 
- Regularly rotate tokens as part of your security policy 
- Monitor and audit secret access and modifications 
WekaContainer lifecycle management
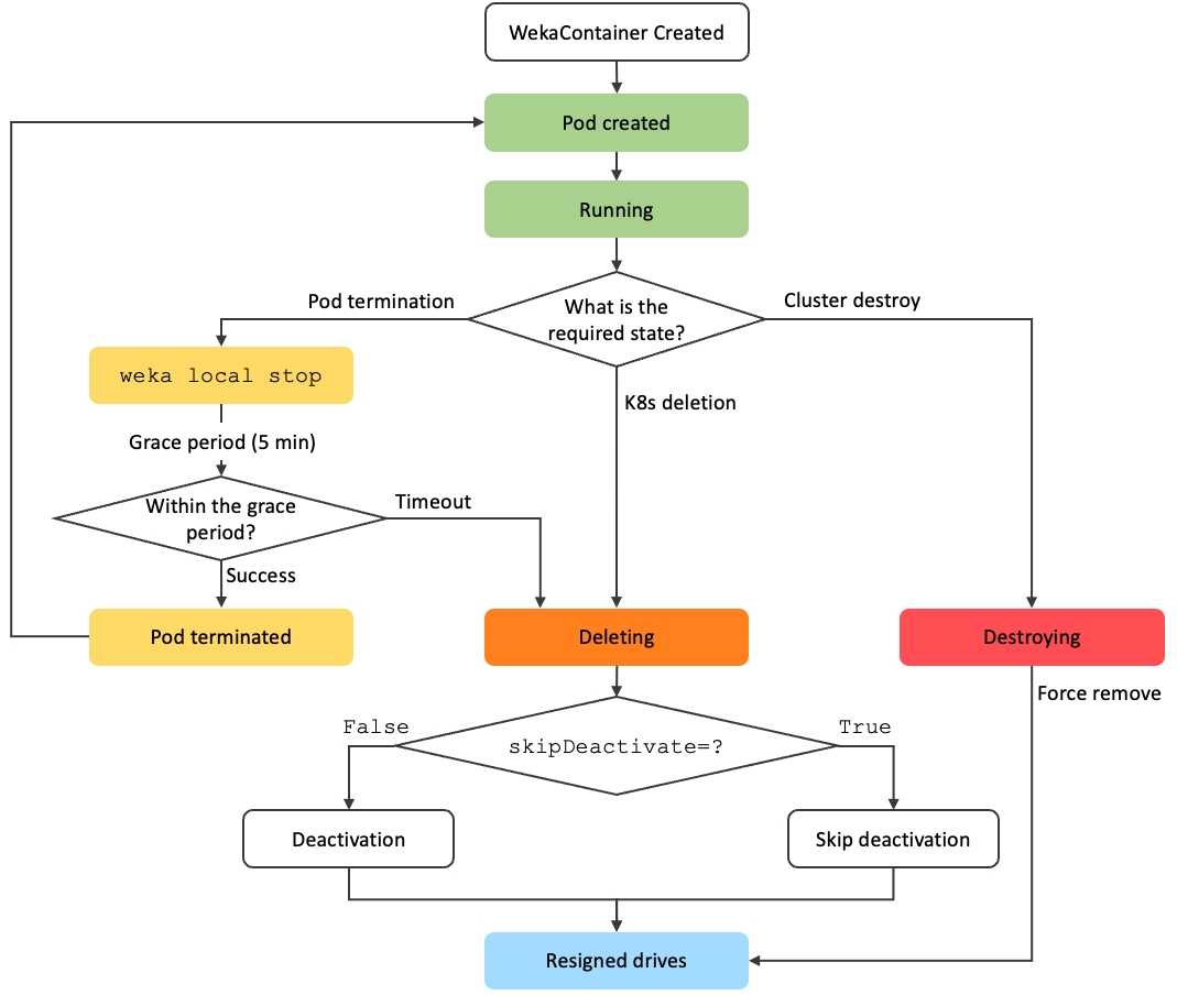
The WekaContainer serves as a critical persistence layer within a Kubernetes environment. Understanding its lifecycle is crucial because deleting a WekaContainer, whether gracefully or forcefully, results in the permanent loss of all associated data.
The following diagram provides a visual overview of the WekaContainer's lifecycle in Kubernetes, illustrating the flow from creation through running states and the various paths taken during deletion. The subsequent sections elaborate on the specific states, processes, and decision points shown.

Key deletion states
The deletion process involves two primary states the container can enter:
- Deleting: This state signifies a graceful shutdown process triggered by standard Kubernetes deletion or pod deletion timeouts. It involves the controlled Deactivation sequence shown in the diagram before the container is removed.
- Destroying: This state represents a forced, immediate removal, bypassing the deactivation steps. As the diagram shows, this is typically triggered by a Cluster destroy event.
Deletion triggers and paths
The specific path taken upon deletion depends on the trigger:
- Kubernetes resource deletion: When a user deletes the WekaContainer custom resource directly (for example, - kubectl delete wekacontainer...), Kubernetes initiates the process leading to the- Deletingstate, starting the graceful deactivation cycle.
- Pod termination (user-initiated or node drain): As shown in the Pod termination path, if the specific Pod hosting the WekaContainer is terminated, while the - WekaContainerCustom Resource (CR) still exists (for example, due to node failure, eviction, or direct- kubectl delete pod):- Kubernetes first attempts to gracefully stop the Weka process within that pod using - weka local stop, allowing a 5-minute grace period.
- If successful, the process stops cleanly. If - weka local stoptimes out or fails, the specific Weka container instance tied to that terminating pod may transition to the- Deletingstate (as per the diagram) to ensure proper deactivation and removal from the Weka cluster's perspective (leading to data loss for that instance).
- Important: Because the - WekaContainerCR itself has not been deleted and still defines the desired state, the WEKA Operator detects that the required pod is missing. Consequently, the Operator automatically attempts to create a new pod to replace the terminated one, aiming to bring the system back to the Running state defined by the CR. This new pod starts fresh.
 
- Cluster destruction: A cluster destroy operation does not immediately transition containers to the Destroying state. By default, WekaCluster uses a graceful termination period ( - spec.gracefulDestroyDuration, set to 24 hours). When the WekaCluster custom resource is deleted, WekaContainers first enter a Paused state (pods are terminated), but the containers and their data remain intact. After the graceful period ends, containers transition to the Destroying state for forced removal, bypassing any graceful shutdown attempts.
The deactivation process (graceful deletion)
When a WekaContainer follows the path into the Deleting state, it undergoes the multi-step Deactivation process shown before drives are resigned. This sequence ensures safe removal from the WEKA cluster and includes:
- Cluster deactivation. 
- Removal from the S3 cluster (if applicable). 
- Removal from the main WEKA cluster. 
- Skipping deactivation: By setting - overrides.skipDeactivate=true, you can bypass the deactivation steps and route the flow directly to Resigned drives. However, this is considered unsafe.
Drive management
Regardless of whether the path taken was Deleting (with or without deactivation) or Destroying, the process ends with the storage drives being resigned. This makes them available for reuse.
Health state and replacement
In this flow diagram, it's crucial to understand that WekaContainers in the Deleting or Destroying states are deemed unhealthy. This informs Kubernetes and the WEKA operator that the container is non-functional, typically prompting replacement attempts based on the deployment configuration. However, that data from the deleted container is permanently lost.
Last updated
